AI vs. Ninja Turtle by @DaviddTech 🤖 [b61cfc79]
🛡️ AININJATURTLE AAVEUSDT 45M 27.08
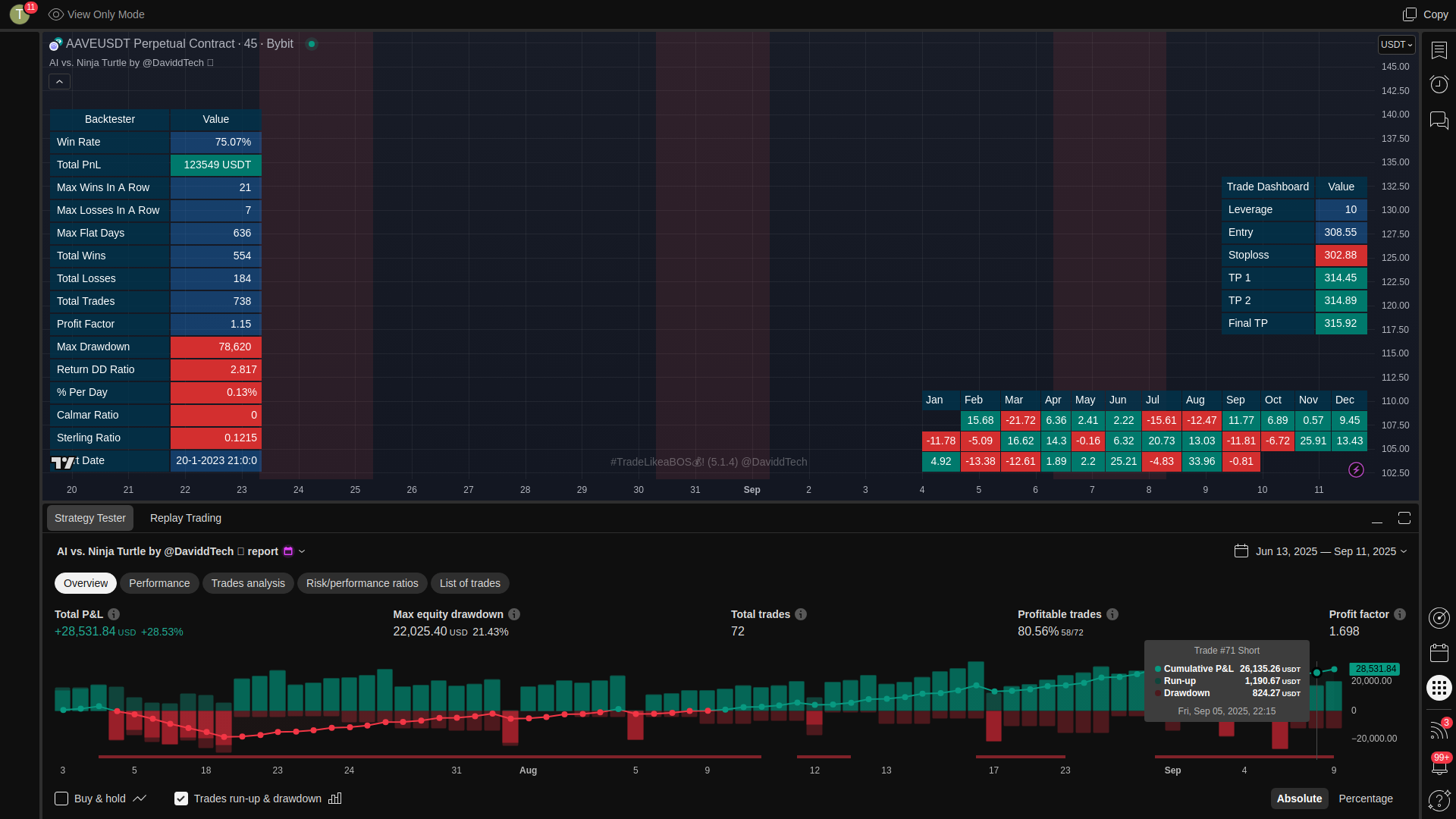
Performance Overview
Equity Curve Analysis
Performance comparison between backtest and live trading results
Strategy Analysis & Data
Comprehensive performance metrics and detailed analysis
Performance Metrics
Detailed trading performance analysis and key metrics
Trades per Day
Key Performance Metrics
- First Traded Date: 2024-01-20 02:00:00
- Sharpe Ratio: 0.25
- Sortino Ratio: 0.54
- Calmar: -0.97
- Longest DD Days: 174.00
- Volatility: 40.52
- Skew: -0.98
- Kurtosis: 0.48
- Expected Daily: 0.15
- Expected Monthly: 3.11
- Expected Yearly: 44.43
- Kelly Criterion: 6.79
- Daily Value-at-Risk: -4.99
- Expected Shortfall (cVaR): -6.08
- Last Trade Date: 2026-03-19 11:00:00
- Max Consecutive Wins: 21
- Number Winning Trades 477
- Max Consecutive Losses: 7
- Number Losing Trades: 166
- Gain/Pain Ratio: -0.97
- Gain/Pain (1M): 1.10
- Payoff Ratio: 0.38
- Common Sense Ratio: 1.10
- Tail Ratio: 0.69
- Outlier Win Ratio: 0.00
- Outlier Loss Ratio: 1.71
- Recovery Factor: 0.00
- Ulcer Index: 0.17
- Serenity Index: 2.57
Trade Analysis
Individual trade breakdown and analysis
List of Trades
Key : Pink Background = Live Trades | Black Background = Backtest Trades
Monthly Profit & Loss
Monthly performance breakdown with profit/loss indicators
📊 Detailed Monthly Performance Analysis
Comprehensive monthly breakdown showing both cumulative (compounded) returns and simple P&L sums. Each cell displays both metrics for complete transparency.
| Year/Month | January | February | March | April | May | June | July | August | September | October | November | December |
|---|---|---|---|---|---|---|---|---|---|---|---|---|
| 2024 | -0.24% +6.24% Simple P&L | -4.54% +10.69% Simple P&L | +0.03% +70.20% Simple P&L | +2.42% +77.85% Simple P&L | -2.07% +30.60% Simple P&L | +1.65% +54.01% Simple P&L | -2.87% +94.55% Simple P&L | +0.38% +85.65% Simple P&L | +1.64% +37.31% Simple P&L | +2.84% +22.21% Simple P&L | -1.35% +110.03% Simple P&L | -0.45% +126.52% Simple P&L |
| 2025 | +0.40% +60.39% Simple P&L | -0.35% +22.59% Simple P&L | +1.84% +23.14% Simple P&L | +0.24% +59.87% Simple P&L | +1.98% +67.05% Simple P&L | -1.82% +82.97% Simple P&L | -0.73% +34.46% Simple P&L | +0.12% +106.30% Simple P&L | -2.13% +14.63% Simple P&L | Login to see results | Login to see results | Login to see results |
| 2026 | Login to see results | Login to see results | Login to see results | Login to see results | +0.00% +0.00% Simple P&L | +0.00% +0.00% Simple P&L | +0.00% +0.00% Simple P&L | +0.00% +0.00% Simple P&L | +0.00% +0.00% Simple P&L | +0.00% +0.00% Simple P&L | +0.00% +0.00% Simple P&L | +0.00% +0.00% Simple P&L |
Live Trading Statistics
Real-time trading performance and statistics
Live Trades Stats
643
Number of Trades
-4.88%
Cumulative Returns
74.18%
Win Rate
2024-08-27
🟠 Incubation started
🛡️
7 Days
8.75%
30 Days
60.45%
60 Days
107.6%
90 Days
Strategy Audit & Screenshots
Visual verification of strategy performance with TradingView screenshots
| All USD | All % | Long USD | Long % | Short USD | Short % | |
|---|---|---|---|---|---|---|
| Initial Capital | 100000 | |||||
| Open P&l | 0 | 0.0 | ||||
| Net Profit | 99699.48 | 99.7 | 98143.65 | 98.14 | 1555.83 | 1.56 |
| Gross Profit | 1214192.26 | 1214.19 | 631742.29 | 631.74 | 582449.96 | 582.45 |
| Gross Loss | 1114492.78 | 1114.49 | 533598.65 | 533.6 | 580894.13 | 580.89 |
| Expected Payoff | 155.05 | 292.97 | 5.05 | |||
| Commission Paid | 45451.61 | 23611.81 | 21839.8 | |||
| Buy & Hold Return | 15836.12 | 15.84 | ||||
| Buy & Hold % Gain | 15.84 | |||||
| Strategy Outperformance | 83863.36 | |||||
| Max Contracts Held | 2572 | 2190.0 | 2572.0 | |||
| Annualized Return (cagr) | 36.49 | 36.01 | 0.7 | |||
| Return On Initial Capital | 99.7 | 98.14 | 1.56 | |||
| Account Size Required | 93552.39 | |||||
| Return On Account Size Required | 106.57 | 104.91 | 1.66 | |||
| Avg Margin Used | 0 | |||||
| Max Margin Used | 0 | |||||
| Margin Efficiency | 0 | 0.0 | 0.0 | |||
| Avg Equity Run-up Duration (close-to-close) | 16 days | |||||
| Avg Equity Run-up (close-to-close) | 24121.57 | 24.12 | ||||
| Max Equity Run-up (close-to-close) | 99203.55 | 99.2 | ||||
| Max Equity Run-up (intrabar) | 194318.12 | 70.2 | ||||
| Max Equity Run-up As % Of Initial Capital (intrabar) | 194.32 | |||||
| Avg Equity Drawdown Duration (close-to-close) | 30 days | |||||
| Avg Equity Drawdown (close-to-close) | 27944.77 | 27.94 | ||||
| Return Of Max Equity Drawdown | 1.07 | 1.05 | 0.02 | |||
| Max Equity Drawdown (close-to-close) | 91829.71 | 91.83 | ||||
| Max Equity Drawdown (intrabar) | 93552.39 | 39.73 | ||||
| Max Equity Drawdown As % Of Initial Capital (intrabar) | 93.55 | |||||
| Net Profit As % Of Largest Loss | 451.66 | 444.61 | 8.27 | |||
| Largest Winner As % Of Gross Profit | 0.9 | 1.38 | 1.87 | |||
| Largest Loser As % Of Gross Loss | 1.98 | 4.14 | 3.24 | |||
| Total Open Trades | 0.0 | 0.0 | 0.0 | |||
| Total Closed Trades | 643.0 | 335.0 | 308.0 | |||
| Number Winning Trades | 477.0 | 251.0 | 226.0 | |||
| Number Losing Trades | 166.0 | 84.0 | 82.0 | |||
| Even Trades | 0.0 | 0.0 | 0.0 | |||
| Percent Profitable | 74.18 | 74.93 | 73.38 | |||
| Avg P&l | 155.05 | 2.2 | 292.97 | 2.28 | 5.05 | 2.12 |
| Avg Winning Trade | 2545.48 | 4.27 | 2516.9 | 4.22 | 2577.21 | 4.32 |
| Avg Losing Trade | 6713.81 | 3.74 | 6352.36 | 3.51 | 7084.07 | 3.97 |
| Ratio Avg Win / Avg Loss | 0.379 | 0.396 | 0.364 | |||
| Largest Winning Trade | 10878.53 | 8724.27 | 10878.53 | |||
| Largest Winning Trade Percent | 7.73 | 7.72 | 7.73 | |||
| Largest Losing Trade | 22073.89 | 22073.89 | 18809.27 | |||
| Largest Losing Trade Percent | 8.57 | 8.57 | 8.33 | |||
| Avg # Bars In Trades | 23.0 | 24.0 | 22.0 | |||
| Avg # Bars In Winning Trades | 23.0 | 24.0 | 23.0 | |||
| Avg # Bars In Losing Trades | 23.0 | 25.0 | 20.0 | |||
| Sharpe Ratio | 0.247 | |||||
| Sortino Ratio | 0.535 | |||||
| Profit Factor | 1.089 | 1.184 | 1.003 | |||
| Margin Calls | 0.0 | 0.0 | 0.0 |
| All USD | All % | Long USD | Long % | Short USD | Short % | |
|---|---|---|---|---|---|---|
| Initial Capital | 100000 | |||||
| Open P&l | 0 | 0.0 | ||||
| Net Profit | 99699.48 | 99.7 | 98143.65 | 98.14 | 1555.83 | 1.56 |
| Gross Profit | 1214192.26 | 1214.19 | 631742.29 | 631.74 | 582449.96 | 582.45 |
| Gross Loss | 1114492.78 | 1114.49 | 533598.65 | 533.6 | 580894.13 | 580.89 |
| Expected Payoff | 155.05 | 292.97 | 5.05 | |||
| Commission Paid | 45451.61 | 23611.81 | 21839.8 | |||
| Buy & Hold Return | 15836.12 | 15.84 | ||||
| Buy & Hold % Gain | 15.84 | |||||
| Strategy Outperformance | 83863.36 | |||||
| Max Contracts Held | 2572 | 2190.0 | 2572.0 | |||
| Annualized Return (cagr) | 36.49 | 36.01 | 0.7 | |||
| Return On Initial Capital | 99.7 | 98.14 | 1.56 | |||
| Account Size Required | 93552.39 | |||||
| Return On Account Size Required | 106.57 | 104.91 | 1.66 | |||
| Avg Margin Used | 0 | |||||
| Max Margin Used | 0 | |||||
| Margin Efficiency | 0 | 0.0 | 0.0 | |||
| Avg Equity Run-up Duration (close-to-close) | 16 days | |||||
| Avg Equity Run-up (close-to-close) | 24121.57 | 24.12 | ||||
| Max Equity Run-up (close-to-close) | 99203.55 | 99.2 | ||||
| Max Equity Run-up (intrabar) | 194318.12 | 70.2 | ||||
| Max Equity Run-up As % Of Initial Capital (intrabar) | 194.32 | |||||
| Avg Equity Drawdown Duration (close-to-close) | 30 days | |||||
| Avg Equity Drawdown (close-to-close) | 27944.77 | 27.94 | ||||
| Return Of Max Equity Drawdown | 1.07 | 1.05 | 0.02 | |||
| Max Equity Drawdown (close-to-close) | 91829.71 | 91.83 | ||||
| Max Equity Drawdown (intrabar) | 93552.39 | 39.73 | ||||
| Max Equity Drawdown As % Of Initial Capital (intrabar) | 93.55 | |||||
| Net Profit As % Of Largest Loss | 451.66 | 444.61 | 8.27 | |||
| Largest Winner As % Of Gross Profit | 0.9 | 1.38 | 1.87 | |||
| Largest Loser As % Of Gross Loss | 1.98 | 4.14 | 3.24 | |||
| Total Open Trades | 0.0 | 0.0 | 0.0 | |||
| Total Closed Trades | 643.0 | 335.0 | 308.0 | |||
| Number Winning Trades | 477.0 | 251.0 | 226.0 | |||
| Number Losing Trades | 166.0 | 84.0 | 82.0 | |||
| Even Trades | 0.0 | 0.0 | 0.0 | |||
| Percent Profitable | 74.18 | 74.93 | 73.38 | |||
| Avg P&l | 155.05 | 2.2 | 292.97 | 2.28 | 5.05 | 2.12 |
| Avg Winning Trade | 2545.48 | 4.27 | 2516.9 | 4.22 | 2577.21 | 4.32 |
| Avg Losing Trade | 6713.81 | 3.74 | 6352.36 | 3.51 | 7084.07 | 3.97 |
| Ratio Avg Win / Avg Loss | 0.379 | 0.396 | 0.364 | |||
| Largest Winning Trade | 10878.53 | 8724.27 | 10878.53 | |||
| Largest Winning Trade Percent | 7.73 | 7.72 | 7.73 | |||
| Largest Losing Trade | 22073.89 | 22073.89 | 18809.27 | |||
| Largest Losing Trade Percent | 8.57 | 8.57 | 8.33 | |||
| Avg # Bars In Trades | 23.0 | 24.0 | 22.0 | |||
| Avg # Bars In Winning Trades | 23.0 | 24.0 | 23.0 | |||
| Avg # Bars In Losing Trades | 23.0 | 25.0 | 20.0 | |||
| Sharpe Ratio | 0.247 | |||||
| Sortino Ratio | 0.535 | |||||
| Profit Factor | 1.089 | 1.184 | 1.003 | |||
| Margin Calls | 0.0 | 0.0 | 0.0 |
TradingView Screenshots
Slide this way to reveal live trades
USE SLIDER TO REVEAL RESULTS
Slide this way to reveal backtest


Slide this way to reveal live trades
USE SLIDER TO REVEAL RESULTS
Slide this way to reveal backtest
⚪️ Other Backtest
AI Quantitative Analysis
Advanced AI-powered insights and strategy analysis
AI Quantitative Analyst
Advanced Markov Motor Analysis
Sophisticated analysis of strategy edge degradation, rolling metrics, and Markov chain properties